本文目录一览:
- 〖壹〗、返泰安人员最新政策
- 〖贰〗 、山东泰安市五天三检政策
- 〖叁〗、泰安属于什么风险地区
返泰安人员最新政策
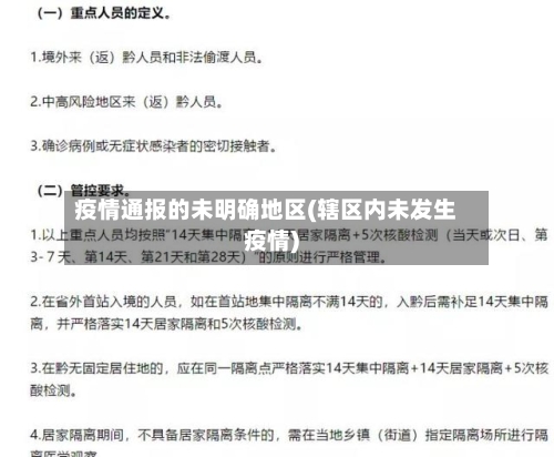
对7天内有高风险区旅居 人员,即高风险区外溢人员采取7天居家隔离 ,期间赋码管理、不得外出,如不具备居家隔离医学观察条件,采取集中隔离医学观察 ,在隔离第7天各开展1次核酸检测。省外入鲁返鲁人员,须持有48小时内核酸检测阴性证明,抵达后立即进行“落地检”和“5天3检”(间隔24小时)。

到泰安 :所有市外来泰返泰人员 ,请提前向目的地社区(村居) 、单位或酒店报备,抵泰时持48小时内核酸检测阴性证明,并配合做好健康管控 。严格限制前往中、高风险地区及所在县(市、区) ,非必要不前往中 、高风险地区所在地级市的其他县(市、区)。

入泰返泰规定: 非疫情重点地区入泰返泰人员,须提前3天使用“入泰返泰报备微信小程序 ”报备,持有48小时内核酸检测阴性证明 ,入泰后进行“5天3检”,其中抵泰后要立即进行1次核酸检测“落地检”,不参加聚集性活动、不乘坐公共交通工具 、不进入公共场所。

山东泰安市五天三检政策
入泰返泰规定: 非疫情重点地区入泰返泰人员,须提前3天使用“入泰返泰报备微信小程序 ”报备 ,持有48小时内核酸检测阴性证明,入泰后进行“5天3检”,其中抵泰后要立即进行1次核酸检测“落地检” ,不参加聚集性活动、不乘坐公共交通工具、不进入公共场所 。
检 ”;『4』3天严格居家健康监测之后4天实行居住地和工作地两点一线,不聚餐 、不聚会、不前往人群密集场所。
抵深后前3天3天3检,谢绝访客;『3』抵深后7天内实行居住地和工作地两点一线 ,不聚餐、不聚会、不前往人群密集场所。
泰安属于什么风险地区
〖壹〗 、自然灾害风险:从自然灾害的角度来看,山东某些地区,如济南市南部、淄博市中部、烟台市北部 、泰安市北部等地 ,在特定气候条件下(如降雨较多时),可能会面临地质灾害的威胁 。这些地区由于地质构造和降雨等因素,存在发生滑坡、泥石流等地质灾害的可能性。
〖贰〗、能。截止到2022年11月5日 ,通过查询相关资料显示,山东泰安属于我国低风险地区,江苏常州属于我国低风险地区,两地均处于常态化疫情防控状态 ,高速能下,但是需要携带48小时以内核酸检测,进入江苏常州需要进行现场做核酸 。
〖叁〗 、不属于。截止到2022年11月11日 ,通过查询相关资料显示,泰安时代佳苑位于山东省泰安市泰山区泰山大街,该地区属于我国低风险地区 ,不是中风险地区,当地居民一直坚持两天一做核酸检测,并且出门正确佩戴口罩。
〖肆〗、开放了 。泰安徂徕山温泉全年营业 ,营业时间自4月1日起时间调整为周日至周四9:30-21:00,周五周六9:00-22:00。泰安徂徕山温泉位于山东省泰安市岱岳区徂徕镇,坐拥在泰山姊妹山徂徕山国家森林公园之中。









