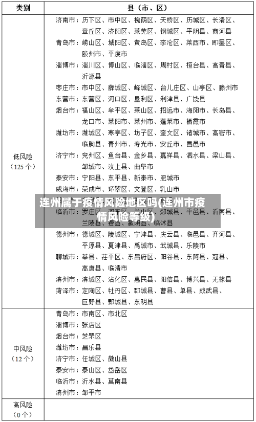
本文目录一览:
连云港两地调整为高风险地区,处于该地的民众该注意什么?
〖壹〗、黄海连云港海域出产沙光鱼为最佳,如果你喜欢吃鱼 ,那么来连云港必点的一道沙光鱼,可以做汤,红烧,各种做法 ,小编我更喜欢蒸了吃,铺上几片刀板香,调入生抽 、黄酒、白糖、胡椒粉 ,蒸5分钟取出,撒上葱姜丝淋上热油即可。连云港海边生长着一种形似螳螂又像虾的软体动物,港城人民叫她虾婆婆 。

〖贰〗 、对有关人员进行隔离 其次是对有关人员进行隔离 ,对于有关人员而言之所以需要隔离观察或者隔离治疗主要还是需要及时筛查出对应的阳性病例,以及更好地满足一些社会层面的发展,从而防止一些有关人员影响到外界人群的安全发展。

〖叁〗、实行14天居家隔离医学观察 ,没有居家隔离条件的实行集中隔离,第14天各做1次核酸检测。例如:若连云港市海州区润琦苑3号楼划为中风险区,则海州区的其他低风险区来渝人员需执行此规定。

〖肆〗、中高风险地区人员需“7天集中隔离+7天居家健康监测” ,期间按规定检测核酸 。省外人员抵通后建议主动进行1次核酸检测。出通政策:非必要不离通,离通需提前了解目的地防疫要求。连云港市入连政策:低风险地区人员凭健康码绿码 、行程卡无异常通行 。
〖伍〗、国内疫情比较严峻,出行时一定要注意戴口罩,特别是要避开拥挤区域 ,尽量走透空气,言论量比较稀少的地方,切勿区中高风险区 ,一旦去了以后,随之而来的后果会非常严重。近来国内的疫情好像又开始反弹,但这波反弹力度特别大 ,多地出现疫情,出行受到限制没必要切勿去中高风险地区。
〖陆〗、出门注意防护 中高风险地区的人出门以后一定要注意防护,毕竟属于中高风险区那很有可能感染新冠的概率要比低风险区域高很多 ,如果是每天自己还要上下班的,那上下班尽量和人群保持距离,不要走人群密集的地方 ,同时被划定为中高风险辖区 、场所是绝对不能够靠近,这是非常重要的一点 。

广东清远市连州回去要隔离吗?
低风险地区,不需要隔离,仅仅需要核酸检测证明啦!但是如果是中高风bai险或者当地没有发布疫情解除的相关公告的话 ,去外地还是要被集中隔离或者居家隔离的。2021年1月28日春运开始,返乡人员需持7天内有效新冠病毒核酸检测阴性结果返乡,返乡后实行14天居家健康监测 ,期间不聚集、不流动,每7天开展一次核酸检测。
减少不必要的出行,避免前往中高风险地区 ,如确有特殊原因前往中高风险地区的人员,要在出行前向所在社区(村委会)登记、向所在单位报备,返回后第一时间主动报告 。低风险地区入阳无须集中隔离和核酸检测 ,持健康码通行。
近来该人员已闭环转运到清远市定点救治医院隔离治疗,场所已完成消杀。新增无症状感染者2:男,37岁 ,外省入粤货车司机 。经专家会诊,诊断为新型冠状病毒无症状感染者。
解除标准:高风险地区:连续7天没有新增感染者,且第7天风险区内所有人员核酸筛查均为阴性,改为中风险区;连续3天无新增感染者再降为低风险区域。中风险地区:连续7天无新增感染者 ,且第7天风险区内全体人员核酸筛查均为阴性,改为低风险区域。
从佛山市要做核酸到连州市要隔离 。根据疫情防控组织部发布报道显示佛山市在11月5日新增3级阳性病例所以需要隔离。
广东返贵州人员现在是不需要强制隔离的,可以自行居家隔离 ,配合好防疫人员工作。到当地防疫部门备案行程,近来全国疫情防控局势比较严峻,出行要做好防护措施 ,做好核酸检测或者注射新冠疫苗,同时加强身体锻炼 。贵州清远有没有高铁?贵州清远暂时没有高铁。
11月21日连州市划定疫情防控风险区的通告
〖壹〗 、关于划定连州市疫情防控风险区的通告根据疫情防控需要,按照《关于进一步优化新冠肺炎疫情防控措施科学精准做好防控工作的通知》《新型冠状病毒肺炎防控方案》要求 ,经连州市新型冠状病毒肺炎疫情防控指挥部综合研判,决定于2022年11月21日凌晨3:00起,在连州市连州镇划定疫情防控风险区。现将有关事项通告如下 。
〖贰〗、连州市关于发现5名核酸检测异常人员的情况通告2022年11月21日-23日 ,连州市发现5名新冠肺炎病毒核酸检测异常人员。已经开展流调溯源,对密切接触者、重点人群落实管控措施,开展环境标本采样和终末消毒。
〖叁〗、022年11月21日-22日,连州市新增3例新冠肺炎无症状感染者 ,均为连州市新型冠毒肺炎疫情防控指挥部发布第4号通告新冠肺炎病毒核酸检测异常人员,在隔离管控排查中发现 。相关情况通告如下:新增无症状感染者3:女,40岁 ,居住在连州市连州镇。新增无症状感染者4:男,79岁,居住在连州市连州镇。
〖肆〗 、关于在连州市设立“粤康码 ”黄码人员核酸检测采样点的通告广大市民群众:为进一步做好连州市新冠肺炎疫情防控工作 ,及时排查风险隐患,经连州市新冠肺炎疫情防控指挥部研究,决定于11月22日在连州市设立“粤康码”黄码人员核酸检测采样点 ,为黄码人员提供免费核酸检测服务 。
〖伍〗、月29日连州市新增1例确诊病例的通告2022年11月29日0-24时,连州市新增1例确诊病例,在隔离管控人员中发现。情况如下:病例17:女 ,33岁。为连州市新型冠状病毒肺炎疫情防控指挥部发布第12号通告无症状感染者的密切接触者。该病例已送至定点救治医院接受隔离治疗 。








