【南充疫情地区划分最新,南充最新疫情防控通告】

本文目录一览:

南充现在疫情怎么样?

〖壹〗 、南充现在疫情:截止到11月11日0时至24时顺庆区新增1例新冠肺炎无症状感染者。无症状感染者1 。社区筛查中发现,11月11日 ,经专家会诊,诊断为新冠肺炎无症状感染者。近来,全市有高风险区2个:顺庆区凤天路13号尚城明珠3栋。顺庆区凤天路6号联通公司办公区 。低风险区1个:顺庆区除高风险区以外的其他区域。

【南充疫情地区划分最新,南充最新疫情防控通告】-第1张图片

〖贰〗、据南充疫情最新消息 ,截止2022年10月16日,新增本土无症状病例17例,高风险地区11个 ,中风险地区6个,南充预计解封时间最快在十一月左右,具体解封时间建议以官方消息为准。

【南充疫情地区划分最新,南充最新疫情防控通告】-第2张图片

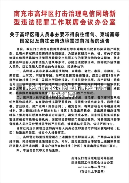
〖叁〗、形态严峻 。通过查询南充疫情防控指挥部了解到 ,截止到2022年12月17日,南充疫情形态严峻,南充 ,又称“果城 、绸都” ,四川省地级市。位于四川盆地东北部、嘉陵江中游,地处川渝交通要冲,居于“西通蜀都、东向鄂楚 、北引三秦 ”特殊地理位置。

【南充疫情地区划分最新,南充最新疫情防控通告】-第3张图片

南充封城原因

通过查询相关资料显示 ,南充没有封城 。网络上说封城是谣言。截止到2022年9月8日,四川南充疫情不严重,但面临疫情社会面扩散风险。在8月21日至8月24日 ,对顺庆区、高坪区、嘉陵区全域实行静态管理 。自2022年8月26日起南充南部县全域静态管控措施解除 。所以南充没有封城。

严禁聚集活动,所有景点景区暂停开放,所以没有封城是静态管理。

贵州省毕节市:与南充市共同被通报存在隔离场所收费现象 。此类做法加重了群众经济负担 ,引发社会关注。四川省南充市:与毕节市存在同类问题,涉及隔离费用收取。简单化 、一刀切 、层层加码的典型表现 河南省郑州市:同时涉及“扩大限制出行范围”和“以静默封城代替管控”两类问题,成为层层加码的典型案例 。

隔离场所收费:如贵州省毕节市、四川省南充市存在隔离场所收费问题。随意静默、封城代替管控:如河南省郑州市存在随意静默 、封城代替管控的情况。对低风险地区人员采取强制措施:如黑龙江省大庆市、山西省太原市 ,对来自于低风险地区人员采取强制劝返、隔离等限制措施 。

南充哪里疫情最严重

嘉陵区玉泉路126号玉河小区,嘉陵区玉泉路222号玉泉美墅小区。通过查询疫情相关资料显示,截止到2022年9月13日 ,南充嘉陵区玉泉路126号玉河小区 ,嘉陵区玉泉路222号玉泉美墅小区严重,均为中风险地区。

严重 。截至到2022年12月8日通过查询四川省仪陇疫情防控中心显示:四川省仪陇疫情是很严重的。仪陇县,隶属四川省南充市 ,位于四川省南充市东北部,南朝置县。

南充市西充多扶镇疫情严重,现在疫情放开了后 ,感染大面积,老年,小孩子 ,中年人,在校学生好得快,老年人免疫力低 ,恢复比较慢,中年人也要7后才慢慢恢复 。

就比如四川南充市辖三区全域实行静态管理,首先四川南充全域实行静态管理的区域 ,分别是为顺庆区 、高坪区、嘉陵区 。这些区域里面的市民们都被严格的进行管控 ,并且要求按照相应的防御工作做好相应的配合。

四川南充市辖三区全域实行静态管理,本轮疫情的感染源到底来自哪里呢...

就比如四川南充市辖三区全域实行静态管理,首先四川南充全域实行静态管理的区域,分别是为顺庆区、高坪区 、嘉陵区。这些区域里面的市民们都被严格的进行管控 ,并且要求按照相应的防御工作做好相应的配合 。

南充开启静态模式。2022年8月21日,南充市应对新冠肺炎疫情应急指挥部发布第28号公告,在此次公告中对顺义区高坪区嘉陵区要求实行静态管理。并积极呼吁每一名人民群众与当地有关部门进行配合 ,出现感冒发烧,流鼻涕等新冠肺炎典型症状,也要及时前往医院就诊治疗 。疫情之下也要注意消防安全。

截止2022年09月05日16时 ,南充共有低风险地区3处,中风险地区35处,高风险地区10处 ,南充市疫情最新消息,从8月21日至8月24日,对顺庆区、高坪区、嘉陵区全域实行静态管理。严控人员流动 ,顺庆区 、高坪区、嘉陵区全域停止一切非必要人员流动 ,所有党政机关、企事业单位 、社会组织等实行居家办公 。

南充市应对新冠肺炎疫情应急指挥部从8月25日至8月27日,对顺庆区 、高坪区、嘉陵区全域实行静态管理。8月25号南充市高风险区3个:南部县盘龙镇综合贸易市场、南部县盘龙镇观音井村1组史家坪居住区 、顺庆区滨江中路泰和青年城2区。

有序梯次解除市辖三区全域静态管理 。南充,又称“果城、绸都 ” ,四川省辖地级市,成渝地区北部中心城市、“一带一路”战略重要节点城市 、川东北城市群重要节点城市、中国优秀旅游城市、国家园林城市 、全国清洁能源示范城市、南遂广城镇密集区中心城市、中国特色魅力城市200强之一。

四川省广安市邻水县一周内感染近500例,疫情源头指向上海返乡人员。具体情况如下:疫情暴发概况:邻水县作为四川省百万人口大县 ,在5月9日至15日一周内累计报告496例感染者,成为四川本轮疫情防控主战场 。

相关推荐

  • 疫情侵袭地区(疫情侵蚀大地)

    疫情侵袭地区(疫情侵蚀大地)

    本文目录一览:〖壹〗、重庆这波疫情为何形势严峻?专家说出背后的3个原因〖贰〗、全国经历多次疫情的省份〖叁〗、因为疫情,河南安阳市多所高校宿舍被紧急占用,同学们请见谅〖肆〗、历史上疫情〖伍〗、疫点疫区受威胁区的概念及分别采取什么措施国家有效〖陆〗、青海艾滋病比较多的地方重庆这波疫情为何形势严峻?专家说出背后的3个原因〖壹〗...

    2026/03/28
  • 疫情风险地区上饶有几个(最新江西上饶风险等级)

    疫情风险地区上饶有几个(最新江西上饶风险等级)

    本文目录一览:〖壹〗、近来,我国有哪些中高风险地区?〖贰〗、江西上饶属于什么风险等级,上饶属于中高风险地区吗〖叁〗、全国疫情风险城市有哪些(截至11月26日)〖肆〗、2021江西疫情最新消息(2021江西九江和铅山属于什么风险地区)近来,我国有哪些中高风险地区?近来我国依旧有几个地区是疫情高发区,高风险地区有辽宁省大连市、四川省成都...

  • 奉贤地区最新疫情情况/奉贤新增1例新型肺炎

    奉贤地区最新疫情情况/奉贤新增1例新型肺炎

    本文目录一览:〖壹〗、上海奉贤区有没有疫情发生〖贰〗、截至3月14日24时新型冠状病毒肺炎疫情最新情况〖叁〗、6月26日上海新增2个中风险地区(在奉贤静安)APP〖肆〗、奉贤疫情期间单位早餐〖伍〗、...今天上海已封小区名单具体有哪些?多久解封?附最新解封小区名单_百度...〖陆〗、黄石疾控对上海市奉贤区疫情紧急提示(1月24...

  • 常州市疫情高风险地区吗/常州现在是高风险

    常州市疫情高风险地区吗/常州现在是高风险

    本文目录一览:〖壹〗、2021年从常州市回贵州需要隔离吗?〖贰〗、全国疫情“中高风险”地区一览〖叁〗、江苏近来哪里有疫情〖肆〗、常州属于高风险地区吗〖伍〗、常州市乘高铁到虹桥要隔离吗?2021年从常州市回贵州需要隔离吗?不需要。不要相信任何小道消息,请查看官方消息情况。按照贵州省最新发布的元旦春节期间疫情防控的通知,通知中明确...

  • 吉林地区疫情哪块封城/吉林封城了吗2021

    吉林地区疫情哪块封城/吉林封城了吗2021

    本文目录一览:〖壹〗、吉林什么时候封城的〖贰〗、吉林省疫情封城时间〖叁〗、长春疫情封城起止时间〖肆〗、吉林市疫情封城时间〖伍〗、2022年吉林长春疫情最新消息:近来属于什么风险等级?今天封城了?吉林什么时候封城的吉林封城从3月2日至4月5日共33天,期间疫情防控、民生保障及社会矛盾凸显了复杂的人性百态。以下从封城时间线、疫情...

  • 昌平疫情涉及的地区(昌平疫情分布图)

    昌平疫情涉及的地区(昌平疫情分布图)

    本文目录一览:〖壹〗、北京新增本土感染7例:其中社会面筛查人员2例〖贰〗、北京新增1781例本土感染,社会面233例!“临时管控原则上不超24小时...〖叁〗、北京昨日新增46例,本轮疫情累计138例,涉及8个区!〖肆〗、北京朝阳18所学校停课,来广营所有学校全员核酸〖伍〗、京昌平一超市售货员初筛阳性,这名感染者涉及到了哪些场所?...

  • 【疫情停发地区图示大全,疫情停发快递地区最新】

    【疫情停发地区图示大全,疫情停发快递地区最新】

    本文目录一览:〖壹〗、免税直邮正常发货吗?cdf旗下5大平台发货情况汇总〖贰〗、快递疫情停发区域更新(11.24)〖叁〗、快递停发地区最新通知2022免税直邮正常发货吗?cdf旗下5大平台发货情况汇总〖壹〗、cdf旗下5大直邮平台发货情况因疫情影响存在差异,部分平台正常发货但周期延长,部分地区或平台存在暂停发货或下单限制。以下是具体汇总...

  • 疫情风险地区查询新浪(疫情风险实时更新查询)

    疫情风险地区查询新浪(疫情风险实时更新查询)

    本文目录一览:〖壹〗、如何查询地区疫情风险等级〖贰〗、怎么在手机上查看全国中高风险疫情地区〖叁〗、怎么查高风险地区〖肆〗、天津蓟州区疫情风险等级(附查询入口)〖伍〗、本地宝全国疫情风险等级查询入口_全国隔离政策查询器系统如何查询地区疫情风险等级首先打开微信,点击右下角的“我”。然后点击“支付”。接着点击“城市服务”。然后点击底...

  • 上海地区疫情核酸报告/上海市核酸检测报告

    上海地区疫情核酸报告/上海市核酸检测报告

    本文目录一览:〖壹〗、上海疫情最新消息2021上海三地调整为中风险区〖贰〗、2022春节返沪需要提供核酸报告吗(附官方政策)〖叁〗、上海现在是什么风险地区?〖肆〗、上海核酸结果不出来打什么电话〖伍〗、上海核酸检测最快几个小时出结果,上海核酸检测当天出报告吗〖陆〗、上海健康云核酸检测报告怎么打印,健康云怎么打印核酸检测报告上...

  • 【南京疫情防控地区,南京疫情控制措施】

    【南京疫情防控地区,南京疫情控制措施】

    本文目录一览:〖壹〗、南京市哪一区域调整为高风险地区?〖贰〗、南京禄口街道全域升级高风险地区,6地升级中风险〖叁〗、南京防控区域划分标准(封控区+管控区+防范区)〖肆〗、南京疫情江宁区禄口街道区域上升为高风险〖伍〗、南京中高风险地区名单南京市哪一区域调整为高风险地区?南京疫情风险地区名单新变化,六个区域上升为中风险,而禄口街道...

返回顶部