本文目录一览:
- 〖壹〗、山东省中高风险地区有哪些
- 〖贰〗 、去年青岛二月三月疫情严重的地方是哪里
- 〖叁〗、青岛即墨疫情引发点曝光!本次疫情有何特点?该吸取哪些教训?
- 〖肆〗、青岛疫情最严重的地方
- 〖伍〗、青岛市市北区为什么是中风险
- 〖陆〗 、青岛哪些地方有疫情
山东省中高风险地区有哪些
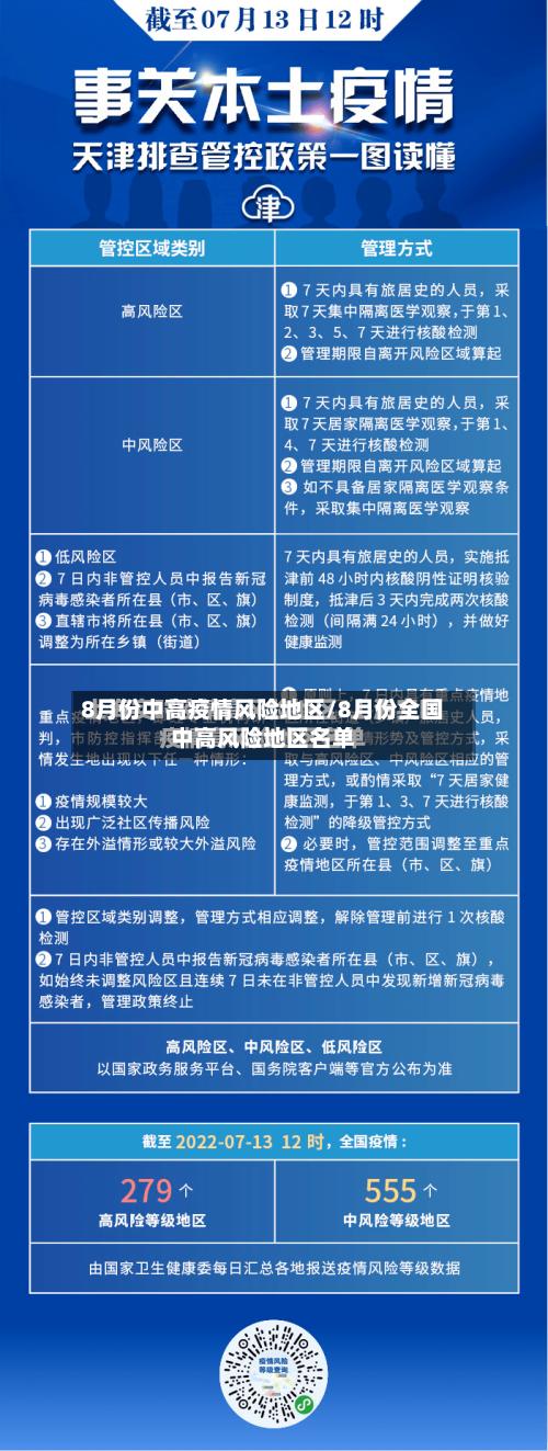
山东省中高风险地区近来包括济南市历城区、历下区和槐荫区 ,青岛市黄岛区,以及威海市乳山市。这些地区由于新冠疫情的影响,被划分为中高风险地区,采取了相应的疫情防控措施 。济南市历城区、历下区和槐荫区作为山东省的省会城市的主要区域 ,人口密集,经济活跃,因此在疫情防控方面面临着较大的压力。

山东省高风险地区:临沂沂河新区芝麻墩街道顺丰中友速运鲁南枢纽中心(经开中转站)宿舍区33-50号房间。 山东省高风险地区:临沂郯城县高峰头镇店子村中心街西老粮管所北面第一排民房。 山东省高风险地区:临沂郯城县临沂市益匹马食品有限公司(高峰头镇)分拣车间 。
山东济宁新增2个高风险区和29个中风险区 ,对高风险地区的居民采取足不出户 、上门服务的封控措施。疫情级别划分:高风险地区:一般是指累计新冠病例超过了50例,同时〖Fourteen〗、天内是有聚集性疫情发生。
截止2021年8月13日山东一共有三个中高风险地区如下:中高风险地区判断标准 是地域,以街道、乡镇为基本单位 。是时间 ,最长潜伏期14天为一个单位。是疫情,有多少病例,有没有发生聚集性疫情。具体标准是一个街道在14天内有没有新冠肺炎确诊病例 ,有多少,来划分 。
去年青岛二月三月疫情严重的地方是哪里
青岛疫情最严重的地方在即墨区根据疫情防控中心发布的消息,青岛高风险地区都是在即墨区 ,一共8个,30个中风险地区也都是在即墨区。省外返回人员感染引发根据相关资料查询,青岛即墨疫情初步判定系省外返回人员感染引发,因为当前我国西藏新疆四川等地都有本土疫情 ,而这几个地方又是夏季旅游胜地,所以出游的人难免会被感染。
山东疫情可以说是一波N折,稍微有点地理知识的人都知道 ,山东省处于沿海地区,也是包含着我国重要的外贸港口——威海港 。老实说,相比于湖北省 、广东省地 ,山东的确不是最严重的地区,但如今山东开学遥遥无期,今天我就和大家来说说其中原因。
018年中国疫情最严重的地区有:广东省深圳市11个、东莞市1个、江门市2个。
劈柴院 劈柴院里除了有海鲜排挡 ,还有各类当地的特色美食和小吃,例如排骨米饭,馄饨 ,锅饼,豆腐脑,糖葫芦,鲜榨果汁 ,冰激凌,烤鱿鱼等等,应有尽有 。

青岛即墨疫情引发点曝光!本次疫情有何特点?该吸取哪些教训?
青岛即墨疫情引发点曝光!山东青岛即墨地区 ,出现严重的疫情。而且直接影响到了周边其他区域,截止近来为止,即墨区已经设立两个高风险地区以及三个中风险地区。相关医学专家对病毒的来源展开调查 ,发现是由于省外人员返回省内之后所引发的。因此当地政府必须第一时间行动起来,对相关来往人员进行仔细排查 。
青岛即墨本轮疫情是以托育中心为引发点,所以确诊人群年龄偏小 ,多数是两岁左右的幼儿,他们存在极大的特殊性,隔离管控比较困难 ,增加了医疗救治难度和隔离管控的难度,这是本轮疫情呈现出的最大特点,也是当地疫情防控所面临的最大难题。这些患儿无法单独隔离,与家一起隔离就会增加传播风险。
即墨疫情初步判定系省外返回人员感染引发 。2022年9月6日 ,青岛市即墨区举办疫情防控新闻发布会,在此次会议中明确表示即墨区累计发现本土新冠肺炎确诊病例(轻型)5例,发现本土无症状感染者13例。
青岛疫情最严重的地方
〖壹〗 、青岛疫情最严重的地方在即墨区。根据疫情防控中心发布的消息 ,青岛高风险地区都是在即墨区,一共8个,30个中风险地区也都是在即墨区 。
〖贰〗、青岛疫情最严重的地方在即墨区根据疫情防控中心发布的消息 ,青岛高风险地区都是在即墨区,一共8个,30个中风险地区也都是在即墨区。
〖叁〗、其行程未涉及李沧区。李沧区疫情状态:根据2022年2月23日更新信息 ,李沧区未报告本土确诊病例或无症状感染者,也未被划定为风险区域,整体处于常态化防控状态 。
〖肆〗 、现在青岛莱西的疫情依旧非常的严重 ,家里如果有老人的话,很多人也都会比较害怕。因此当地一定要及时的成立救援小组,一家一家的上门访问。特别是独居老人,要留下他们的电话号码 ,可以教老人设计紧急联系人 。如果一旦遇到了身体状况,及时的拨打电话。
青岛市市北区为什么是中风险
疫情危险等级划分为:高风险地区,一般是指累计新冠病例超过了50例 ,同时〖Fourteen〗、天内是有聚集性疫情发生;中风险区域,14天以内有新增新冠确诊病例,合计新冠肺炎确诊病例未超过50病例合计确诊的病例超过50例 ,14天之内未未发生聚集性疫情;低风险地区,没有确诊新冠肺炎病例,或连续14天都无新增加确诊新冠病例。
青岛市市北区是高风险级别。高风险等级地区 ,一般为病例和无症状感染者居住地,以及活动频繁且疫情传播风险较高的工作地和活动地等区域 。高风险区原则上以居住小区(村)为单位划定,可根据流调研判结果调整风险区域范围 ,采取“足不出户、上门服务 ”等封控措施。
历史数据借鉴2022年市北区治安公报显示,该公园全年报警量仅占全区公园类场所的6%,主要为财物遗失纠纷。相比其他城市公园,其发案率处于中低水平 。需要特别说明的是 ,任何公共场所都可能存在治安隐患,但通过基础防范完全能够有效规避风险。
根据当前疫情的实际情况和发展态势,综合考虑新增和累计确诊病例数等因素 ,以县市区为单位划分为:低风险区、中风险区 、高风险区。按照突发事件的严重性、紧急程度和可能波及的范围分级预警 。
青岛哪些地方有疫情
自2022年3月2日零时起,青岛市将黄岛区九龙江路53号甘水湾小区列为中风险地区并划定为封控区,其他区域风险等级不变。具体说明如下:风险等级调整依据:根据国务院联防联控机制有关规定 ,经综合研判后做出决定。中风险地区及封控区具体地点:黄岛区九龙江路53号甘水湾小区 。调整时间:自2022年3月2日零时起。
其行程未涉及李沧区。李沧区疫情状态:根据2022年2月23日更新信息,李沧区未报告本土确诊病例或无症状感染者,也未被划定为风险区域 ,整体处于常态化防控状态 。
截止到2022年4月11上午日10点青岛疫情分布在胶州市,黄岛区,市北区 ,城阳区,李沧区,即墨市,平度市 ,市南区,莱西市,崂山区 ,但这些区都是低风险地区。









