【南部疫情最新风险地区,南部县最新疫情】

本文目录一览:

哈尔滨市部分区域风险等级调整为中风险

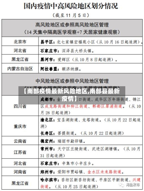
自2022年4月15日24时起,哈尔滨市南岗区 、双城区部分区域风险等级调整为中风险 ,具体包括南岗区王岗镇靠山村,双城区承旭街道社保局东边胡同平房片区等5个区域,其他地区风险等级不变。 以下是详细信息:调整依据:根据国务院联防联控机制有关规定 ,经专家综合研判,哈尔滨市应对新冠肺炎疫情工作指挥部作出此次调整决定。

【南部疫情最新风险地区,南部县最新疫情】-第1张图片

但是到了5月初,又有一些地方开始出现阳性患者 ,这也让政府立即调整防控政策,将部分区域风险等级调整为中风险 。5月初又陆续出现阳性患者。

【南部疫情最新风险地区,南部县最新疫情】-第2张图片

哈尔滨市部分区域风险等级调整为中风险,当地的疫情有多复杂?最近各地的疫情都有反扑的趋势 ,我们要做好自我防护。疫情结束之后,一定要更加努力工作,学会理财 ,多存钱 ,家中有余粮,兜里有额外存款,不要做月光族 ,如果未来万一再遇到类似“疫情”,起码,口袋里的钱 ,能够养活自己一家人 。

【南部疫情最新风险地区,南部县最新疫情】-第3张图片

哈尔滨自2021年12月3日24时起,将南岗区农垦小区,香坊区温哥华森林小区二期、公滨路396号院调整为中风险地区 ,其他地区风险等级不变。具体说明如下:调整依据:根据国务院联防联控机制有关规定,经专家询问组综合评估研判,哈尔滨市应对新冠肺炎疫情工作指挥部做出此决定。

具体说明如下:调整依据:哈尔滨市应对新冠肺炎疫情工作指挥部根据国务院联防联控机制有关规定 ,经专家询问组综合评估研判后做出此决定 。风险等级变动情况:仅上述提及的南岗区部分区域调整为中风险地区,哈尔滨市其他地区风险等级保持不变。

春节返乡是否需要隔离?31个省市最新情况汇总

春节返乡是否需要隔离取决于出发地疫情风险等级和目的地具体防控政策,31个省市政策差异较大 ,中高风险地区返乡普遍需隔离 ,低风险地区多持绿码通行但部分地区需核酸检测报告。

春节回家是否需要隔离取决于出发地和目的地的风险等级及当地具体防疫政策,低风险地区返乡一般无需隔离,中高风险地区则可能面临集中隔离或居家健康监测要求 。 以下为详细说明:春节回家是否需要隔离汇总信息:各地最新的管控措施政策已汇总 ,可滑动查看相关表格了解31个省市截止到1月15日的情况。

春节返乡是否需要隔离取决于出发地和目的地的疫情风险等级及当地具体防控政策,近来31个省市政策存在差异,部分地区对高风险地区返乡人员要求集中隔离 ,中风险地区人员可能需居家隔离,低风险地区人员通常持健康码绿码和核酸检测阴性证明即可自由流动,但部分地区仍要求核酸检测或健康监测。

四川疾控健康提示(2021年11月3日)

疫情概况全国数据:11月2日0-24时 ,全国报告新增本土确诊病例93例、无症状感染者11例,涉及甘肃 、内蒙古、陕西、青海 、四川等十余个省份 。风险地区:截至11月3日10时,全国有3个高风险地区、45个中风险地区;四川省内中风险区为成都市金牛区营门口街道顶峰水岸汇景小区(一期、二期) 。

【更新时间:2021年11月3日】近来梅州疾控发布的紧急提醒中并未详细说明成都市来返梅人员的隔离要求 ,可拨打电话0753-12345进行询问。

大庆市疾控风险提示:河北辛集新增1处中风险地区,四川成都新增1处中风险地区,非必要勿前往。自11月2日起 ,河北省辛集市小辛庄乡小章北宋片区调整为中风险地区 。11月2日24时 ,四川省成都市金牛区营门口街道顶峰水岸汇景小区调整为中风险地区,四川省其余地区均为低风险区。其他地区风险等级不变。

月3日,浙江嘉兴发现一例无症状感染者 ,我市面临输入风险 。

经济下行风险加剧!美国疫情持续恶化:8月中旬单周新增病例或达30万例...

美国疫情持续恶化,德尔塔毒株传播导致8月中旬单周新增病例或达30万例,经济下行风险加剧。疫情数据与预测根据美国疾病控制与预防中心(CDC)的预测 ,截至8月14日当周,美国新增新冠病例可能升至306,909例 ,较上周大幅增加39%。

美国:尽管紧急批准了新冠疫苗使用,但疫情仍在持续恶化 。根据美国约翰斯·霍普金斯大学发布的实时统计数据,截至北京时间8日6时23分 ,美国新冠肺炎累计死亡病例已超过36万例,当地时间7日,美国单日新增死亡病例首次超过4000例 ,再次创下疫情以来单日死亡比较高记录。

欧洲疫情形势严峻 ,奥地利宣布“封国 ”,多国确诊病例激增,美国也面临“新冠风暴”风险 ,全球资本市场受影响。欧洲疫情恶化 德国:德国疾控机构数据显示,11月20日新增确诊病例63924例,连续4天单日新增超5万例 ,刷新疫情爆发以来单日确诊比较高纪录 。

美国是否面临第二轮金融风暴尚不能确定,但当前美国经济基本面的恢复面临一定压力,存在引发第二轮金融风暴的可能性 ,这取决于疫情与经济重启权衡 、需求带动情况 、财政刺激力度持续性等关键因素的表现。具体分析如下:新冠肺炎疫情与经济重启之间的权衡疫情对经济的冲击是防止疫情扩散的代价。

美国新型冠状病毒肺炎感染人数已达数百万人,且每天新增数万至十几万例,呈快速增长趋势 。感染规模与增长速度根据公开数据 ,美国累计确诊病例已突破千万级,部分机构统计显示感染人数可能更高 。每天新增病例波动较大,在疫情高峰期曾单日新增超30万例 ,近期虽有所下降 ,但仍维持数万至十几万例的增量。

法国:当地时间9月20日,新冠肺炎确诊病例突破45万例,全法疫情高风险地区(红区)当天增至55个省份。20日单日新增确诊病例为10569例 ,在周末一些病毒检测机构休息的情况下,单日新增确诊病例仍然破万 。疫情反弹下,法国财长勒迈尔也被确诊 ,最近一周病毒检测阳性率上升,表明病毒进一步扩散。

越南疫情最新动态

〖壹〗、越南疫情现状与变种病毒威胁自4月下旬以来,越南63个地区中有30个染疫人数超3000人 ,首都河内和胡志明市关闭餐厅、禁止群聚,北江省关闭4个工业园(其中3个有富士康工厂)。越南发现新的新冠肺炎变种病毒,混合印度与英国变种病毒株特性 ,更易通过空气传播,成为疫情恶化主因 。

〖贰〗 、图:登革热病例与死亡数趋势总结与建议疫情现状:越南第四波疫情持续166天,确诊和死亡数仍处高位 ,西贡、河内等地区为防控重点。防控挑战:医疗资源紧张、疫苗接种覆盖率不足 、快筛阳性统计争议等问题需解决。个人防护:遵守当地防疫规定 ,减少非必要出行 。完成疫苗接种,加强自我健康监测。

〖叁〗、越南河内近期疫情骤然紧张,尽管新增确诊病例和总感染人数低于南部省市 ,但作为首都和防疫指挥中枢,当地已加强防控措施。疫情数据与分布9月9日上午,河内卫生部通报9月8日下午6点至9月9日上午6点新增3例COVID-19患者 ,均在隔离区发现 。

〖肆〗、越南登革热疫情现状短期病例激增:9月4日-9月10日一周内,越南全境确诊登革热病例5180例,其中包含1例死亡病例。河内市确诊人数达2010例 ,较8月最后一周增长近一倍。年度累计数据:2023年初至今,越南累计确诊登革热病例81808例,其中23例死亡 。

相关推荐

  • 【疫情高风险地区管理原则,疫情高风险地区管理原则包括】

    【疫情高风险地区管理原则,疫情高风险地区管理原则包括】

    本文目录一览:〖壹〗、国家卫健委:高风险区域内人员需进行5天隔离?〖贰〗、风险管理|疫情地区风险等级是如何划分的?054/100〖叁〗、高风险地区怎么定义〖肆〗、国家规定高风险地区国家卫健委:高风险区域内人员需进行5天隔离?五)对结束闭环作业的高风险岗位从业人员由“7天集中隔离或7天居家隔离”调整为“5天居家健康监测”,期间赋码管理...

  • 怎么代他人报备疫情地区/如何报备

    怎么代他人报备疫情地区/如何报备

    本文目录一览:〖壹〗、疫情期间报备,坐别人车怎么报备〖贰〗、疫情报备怎么报备〖叁〗、涉疫地区来邢人员自行报备指南邢台疫情报备〖肆〗、外地回家怎么报备〖伍〗、怎么报备自己的行程给当地人员〖陆〗、郑好办报备流程疫情期间报备,坐别人车怎么报备首先领取疫情防控行程报备表。直接按要求填写,完毕后提交即可?。报备需填写姓名;同行人...

  • 广东省花都区疫情地区(广州花都区疫情分布公布)

    广东省花都区疫情地区(广州花都区疫情分布公布)

    本文目录一览:〖壹〗、广州花都区区封控区管控区防范区调整通告汇总(官方链接)〖贰〗、12月17日广州市疫情防控新闻发布会直播回放入口〖叁〗、广州疫情防控多地已解封广州花都区区封控区管控区防范区调整通告汇总(官方链接)〖壹〗、近来没有直接汇总花都区封控区、管控区、防范区调整通告的官方链接,但可通过以下官方渠道获取相关信息:广州本地宝公众号:...

  • 沿海地区疫情分布地图/沿海地区包括哪里

    沿海地区疫情分布地图/沿海地区包括哪里

    本文目录一览:〖壹〗、我做了一个「疫情地图」小程序,但我希望大家「明天」就不需要它_百度知...〖贰〗、权威发布:中国“癌症地图”,各省分布差异明显!〖叁〗、印尼西爪哇新冠分布地图:万隆井里汶勿加泗等城市即时数据我做了一个「疫情地图」小程序,但我希望大家「明天」就不需要它_百度知...当前小程序的核心价值疫情期间,用户对周边疫情信息的需求...

  • 凤岗疫情高风险地区名单/凤岗最新疫情公布

    凤岗疫情高风险地区名单/凤岗最新疫情公布

    本文目录一览:〖壹〗、2022年4月8日深圳龙华可以去东莞凤岗吗?〖贰〗、2月14日台山疾控外地来往人员报备核酸提醒〖叁〗、2022东莞疫情属于什么风险地区东莞高风险地区名单最新〖肆〗、近来,河北哪些地区为高风险地区?哪些地区为中风险地区?〖伍〗、2022东莞凤岗镇临时管控区范围划分〖陆〗、邢台在疫情期间曾属于过几级风险区?...

  • 疫情低风险地区宁夏/宁夏低风险地区到低风险地区需要核酸检测

    疫情低风险地区宁夏/宁夏低风险地区到低风险地区需要核酸检测

    本文目录一览:〖壹〗、宁夏高中低风险地区有哪些〖贰〗、宁夏疫情怎么样了?〖叁〗、宁夏回无锡需要隔离吗?〖肆〗、宁夏银川市低风险地区吗〖伍〗、低风险地区进银川的要求宁夏高中低风险地区有哪些具体如下:低风险地区银川市3个:金凤区、西夏区、贺兰县;石嘴山市3个:大武口区、惠农区、平罗县;吴忠市4个:利通区、盐池县、青铜峡市、红寺堡区...

  • 苏州疫情涉及的地区(苏州疫情最新通告分布哪里?)

    苏州疫情涉及的地区(苏州疫情最新通告分布哪里?)

    本文目录一览:〖壹〗、2022年2月涉新冠疫情最新消息与新闻事件汇整报告〖贰〗、重磅!苏州突发救市新政!租金、免房产税、暂缓公积金、5亿补贴……_百...〖叁〗、苏州防疫重点管控地区名单2022年2月涉新冠疫情最新消息与新闻事件汇整报告022年2月涉新冠疫情最新消息与新闻事件汇整报告2022年2月,全球新冠疫情形势依然严峻,国内多地出现本...

  • 房山周边地区疫情情况(房山区最新疫情通报)

    房山周边地区疫情情况(房山区最新疫情通报)

    本文目录一览:〖壹〗、2022年5月28日起北京1地风险等级调整(在房山)〖贰〗、北京新增1781例本土感染,社会面233例!“临时管控原则上不超24小时...〖叁〗、2022年5月21日起北京风险等级调整通报(在房山)〖肆〗、4月25日起北京5地升级中风险地区(在朝阳房山)〖伍〗、北京疫情已处扫尾清零阶段!三天社会面无新增,1地降...

  • 【疫情地区运城最新消息今天,运城疫情实时动态】

    【疫情地区运城最新消息今天,运城疫情实时动态】

    本文目录一览:〖壹〗、山西地市疫情公开号码〖贰〗、运城疫情最新情况及疫情防控措施发布〖叁〗、山西永济市全市已实行静默管理,但本地并未发生疫情〖肆〗、运城属于中高风险区吗山西地市疫情公开号码山西省各地市疫情公开号码如下:山西省本级:0351-12345。该号码为省级统一服务热线,可询问全省范围内疫情防控政策、健康码管理、跨区域流动要求...

  • 疫情地区能快递过来吗(疫情地区能不能发快递)

    疫情地区能快递过来吗(疫情地区能不能发快递)

    本文目录一览:〖壹〗、有疫情的地区能发快递吗?〖贰〗、从疫情区来的快递能收吗〖叁〗、疫情期间快递还能寄吗有疫情的地区能发快递吗?不能发快递。因为《中华人民共和国传染病防治法》的要求。能收,消费者将快递带回家后,可根据物品种类选取适当消毒方法进行消毒,或放置在干燥通风处30分钟。全部完成后,需立即做好手部卫生。如果选取用喷洒酒精的方式消毒,...

返回顶部