【唐山地区疫情分布,唐山地区疫情报告】

本文目录一览:

唐山是否有疫情

〖壹〗、唐山第一次封城封了3个月 。2020年1月12日。通过查询唐山疫情防控指挥部官方网站可知 ,唐山第一次疫情是于2020年1月12日开始的,首发病例是在迁西,来自武汉的一名男士来唐山串亲 ,是确诊病例。

【唐山地区疫情分布,唐山地区疫情报告】-第1张图片

〖贰〗、河北省内邢台市 、沧州市、廊坊市存在中高风险地区 。疫情溯源:可能与省内其他地区疫情关联,唐山并非河北首个出现确诊病例的地区,具体源头尚未明确。

【唐山地区疫情分布,唐山地区疫情报告】-第2张图片

〖叁〗、有。根据唐山当地的疫情报告查询 ,近来累计疫情病例有96人 ,在2022年8月21日,唐山市路北区确诊了1例 。外出疫情注意事项:佩戴口罩:疫情期间外出必须全程佩戴口罩,而且一只口罩的最长佩戴时间不宜超过4小时 。

【唐山地区疫情分布,唐山地区疫情报告】-第3张图片

〖肆〗 、根据唐山疫情防疫部通知了解到 ,3月19日唐山报告确诊病例7例、无症状感染者0例。经过唐山防疫部的严格管控,截止到10月6日,唐山疫情得到有效控制 ,进入当地需持24小时有效核酸,健康码行程码,7天体温检测表 ,即可入内。

〖伍〗、有 。根据唐山市疫情工作报告了解到,截止到2022年12月8日,经核实 ,唐山市地区内有疫情,属于低风险地区。唐山,简称唐 ,河北省辖地级市 ,2型大城市,位于河北东部 、华北平原东北部,南临渤海 ,北依燕山,毗邻京津,地处华北与东北通道的咽喉要地。

唐山一密接者轨迹公布!曾到酒店 、医院、多家饭店...唐山发布紧急通知...

〖壹〗、密接者行动轨迹详情唐山市曹妃甸区公布1例密切接触者陆某某的行动轨迹 ,其活动范围涉及酒店 、医院 、饭店等多地,具体如下:10月15日:17:10从西安市乘坐MU2165次航班(西安—上海),18:59抵达上海 。10月17日:11:25从上海乘坐MU5643次航班(上海—天津) ,13:14抵达天津。

〖贰〗、原来这名密接者,曾在一辆高铁上和一名已经被确诊为阳性人员密切接触过。当时这名密接者应该是不知道自己已经和确诊患者接触过了,所以这名密接触者在4天的时间里面去了非常多的地方 。虽然他已经被当地相关机构给隔离起来了 ,但是因为他之前去过的地方实在是太多了。

〖叁〗、各村居 、学校、养老、监所 、医疗机构和商场超市、宾馆饭店、建筑工地 、理发店、药店、银行 、KTV、网吧等场所,要在明显位置张贴场所码、设置体温检测岗;电影院 、图书馆 、景区等人员密集场所要建立完善的错峰、预约、限流制度,禁止接待来自重点地区的旅游团组 ,减轻外来人员管控压力。群众出行管理再规范 。

〖肆〗 、现将该13名密接人员相关活动轨迹通告如下:密切接触者接王某、石某某、赵某三人活动轨迹王某 、石某某、赵某3人于3月18日4时58分到达唐河火车站 ,6时10分出火车站,6时30分到火车站旁华园宾馆入住,中午12时王某和赵某到华园宾馆对面家常菜饭店就餐 ,13时用餐后给石某某带餐回宾馆后无外出。

〖伍〗、密接人员轨迹:公布2名密接人员活动轨迹,涉及九里立交桥下 、长岗背加油站、府前菜场、中山街棉布市场 、继光街弄堂遂昌酸菜鱼馆、灵山未来社区售楼部、万地小二班等地。

唐山疫情厉害吗

唐山市疫情不厉害 。因为唐山市有关部门根据上级防控办的指示要求,积极做好了各项防控工作 。

唐山的人新冠疫情。不是很严重 ,可以正常结束。但是也需要佩戴口罩 。一点儿比较好对自身有好处。

022年3月唐山未封城,但实施了全域临时封控管理,解封时间需官方另行通知。具体内容如下:2022年3月唐山疫情最新情况病例数据:截至3月21日24时 ,唐山市此轮本土疫情累计报告确诊病例14例,无症状感染者45例,主要涉及丰润区 、开平区 、高新区、路南区、路北区 、曹妃甸区、迁西县 。

不严重。唐山 ,简称“唐 ”,河北省辖地级市,东与秦皇岛市隔(滦)河相望 ,南临渤海 ,西与北京、天津毗邻,北依燕山隔长城与承德市接壤,地处交通要塞 ,是华北地区通往东北地区的咽喉地带。

都不严重 。根据唐山市疫情防控指示,截止至2022年9月2日,全市14个区未检测出新冠确诊病例 ,唐山在发生疫情后的所有县 、区中高风险地区已全部解除,属于常态化防控区域。

河北廊坊、霸州、唐山疫情比较严重。据河北省卫健委,2022年3月20日0—24时 ,河北省新增本土新型冠状病毒肺炎确诊病例51例(廊坊市48例 、唐山市2例、沧州市1例),新增本土无症状感染者356例(廊坊市351例、唐山市3例 、沧州市1例、邯郸市1例) 。

相关推荐

  • 【东阳疫情风险地区划分,东阳疫情风险地区划分图】

    【东阳疫情风险地区划分,东阳疫情风险地区划分图】

    本文目录一览:〖壹〗、东阳去永康要隔离吗〖贰〗、浙江东阳疫情属于什么风险地区〖叁〗、浙江东阳属于中高风险地区吗?〖肆〗、浙江东阳是中高风险地区吗〖伍〗、东阳南马市场属于高风险地区吗〖陆〗、浙江省东阳市现在属于什么风险地区?东阳去永康要隔离吗〖壹〗、不需要。通过查询疫情防控官方网站了解到,截止2022年8月22日,东阳和永...

  • 南昌市疫情地区分布/南昌市疫情地区分布最新消息

    南昌市疫情地区分布/南昌市疫情地区分布最新消息

    本文目录一览:〖壹〗、江西哪个地方疫情严重〖贰〗、南昌市南昌县是中高风险地区吗〖叁〗、南昌市属于什么风险地区〖肆〗、南昌红谷滩有疫情吗?〖伍〗、南昌疫情严重吗?〖陆〗、南昌新洪城有疫情吗江西哪个地方疫情严重鹰潭市贵溪市。江西,简称赣,中国23个省之一,省会南昌。通过查询相关资料显示,截止到2022年8月16日,江西省新增...

  • 【保定地区有疫情吗,保定哪些地方有疫情】

    【保定地区有疫情吗,保定哪些地方有疫情】

    本文目录一览:〖壹〗、河北保定竞秀区对604个小区和49个村采取封控管理,当地疫情情况如何?〖贰〗、保定哪里有疫情〖叁〗、保定疫情最新消息!〖肆〗、保定哪个镇区无疫情发生河北保定竞秀区对604个小区和49个村采取封控管理,当地疫情情况如何?近来,保定市竞秀区疫情形势严峻。4月26日,河北保定竞秀区召开第二场疫情防控新闻发布会,截至2...

  • 【广东地区疫情预警,广东地区疫情情况】

    【广东地区疫情预警,广东地区疫情情况】

    本文目录一览:〖壹〗、广东省文化和旅游厅提醒民众清明假期出游时做好个人防护〖贰〗、今日早报(7-6)〖叁〗、广东寒假如何安排?春节能不能动?官方最新回应〖肆〗、马士基预警:华南继续恶化,南沙提还箱等候长达9小时,盐田拥堵延误将超14...广东省文化和旅游厅提醒民众清明假期出游时做好个人防护广东省文化和旅游厅提醒民众清明假期出游需强化...

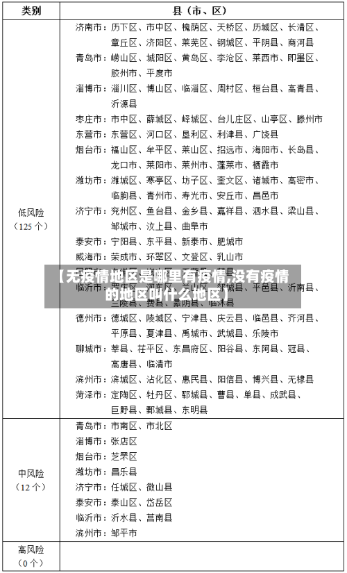
  • 【无疫情地区是哪里有疫情,没有疫情的地区叫什么地区】

    【无疫情地区是哪里有疫情,没有疫情的地区叫什么地区】

    本文目录一览:〖壹〗、全国疫情没有疫情的地方是哪儿的〖贰〗、中国哪些城市没有疫情?〖叁〗、河南哪个地方没有疫情?〖肆〗、全国唯一没有疫情的城市全国疫情没有疫情的地方是哪儿的〖壹〗、山东东营是全国范围内鲜为人知的无疫情城市。该城市的独特之处在于,至今未有任何感染或诊断案例。当地人将之称为现实版的世外桃源,因为这里仿佛被疫情遗忘。...

  • 茂县疫情风险地区查询/茂县疫情风险地区查询表

    茂县疫情风险地区查询/茂县疫情风险地区查询表

    本文目录一览:〖壹〗、茂县回成都需要核酸检测报告吗〖贰〗、2022冬游阿坝景区优惠活动〖叁〗、成都市的人去彭州要预约吗茂县回成都需要核酸检测报告吗需要。茂县在四川省西北部、隶属于四川省阿坝藏族羌族自治州下辖县。根据成都疫情防控规定,从茂县回成都需要核酸证明,持健康码绿码和行程卡通行。通过查询相关资料显示,茂县回成都需要核酸检测报告,经阿坝...

  • 【全国疫情哪些高风险地区,全国疫情哪些高风险地区最严重】

    【全国疫情哪些高风险地区,全国疫情哪些高风险地区最严重】

    本文目录一览:〖壹〗、微信中怎么查询全国疫情风险地区有哪些〖贰〗、全国中高风险地区最新名单附实时查询入口〖叁〗、全国疫情风险等级名单是?〖肆〗、2022清明节期间中高风险地区有哪些(附查询入口)〖伍〗、全国疫情“中高风险”地区一览微信中怎么查询全国疫情风险地区有哪些打开微信搜索功能打开手机中的微信app,点击顶部“搜索”选项。...

  • 【重庆疫情在哪些地区,重庆疫情区域分布】

    【重庆疫情在哪些地区,重庆疫情区域分布】

    本文目录一览:〖壹〗、重庆渝北封控区域有哪些?〖贰〗、现在重庆哪些地方有疫情〖叁〗、重庆哪个区有疫情?〖肆〗、重庆疫情严重的地区〖伍〗、重庆疫情最新消息4月6日〖陆〗、重庆哪些地区出现了疫情重庆渝北封控区域有哪些?重庆渝北区封控区域包括重庆星充新能源科技有限公司所在地、渝北区黄泥磅纳吾优艺术酒店、东原晴天见小区。以下是详...

  • 【连云港算疫情地区吗,江苏连云港疫情属于什么风险地区】

    【连云港算疫情地区吗,江苏连云港疫情属于什么风险地区】

    本文目录一览:〖壹〗、连云港太平吗〖贰〗、连云港疫情爆发时间〖叁〗、抖音电商疫情影响地区发货及服务更新通告〖肆〗、疫情防控重点关注地区有哪些?连云港太平吗〖壹〗、连云港总体来说是非常太平的。连云港是江苏省的一个地级市,社会治安状况良好,有着稳定的社会环境。治安方面当地公安机关积极履行职责,加强巡逻防控,对各类违法犯罪行为保持高压打击...

  • 蚌埠地区疫情怎样报备/蚌埠地区疫情怎样报备返乡

    蚌埠地区疫情怎样报备/蚌埠地区疫情怎样报备返乡

    本文目录一览:〖壹〗、从上海回五河怎么报备〖贰〗、从湖南衡山旅游安徽蚌埠需要隔离吗〖叁〗、现在想到蚌埠那边办事情疫情比较厉害能去吗〖肆〗、蚌埠汽车站下车需要做核酸吗?从上海回五河怎么报备〖壹〗、拨打目的地所在社区(村)电话。上海外来人员需持健康码绿码和48小时内核酸检测阴性证,并在抵五河后1两小时内就近再进行核酸检测,核酸检测阴性方...

返回顶部